Dernière mise à jour le 24 mars 2024

Visualiser vos données avec Grafana et InfluxDB sur Docker et Home Assistant !
Grafana c’est quoi ?

Pour commencer, bonjour et bienvenue sur mon blog Technologie Geek ! Voyons comment déployer Grafana et InfluxDB sur Docker et Home Assistant ! Grafana est une plateforme de visualisation de données libre. Ensuite, vous pourrez transformer des données brutes en informations significatives et accessibles. Enfin, Que vous gériez des systèmes informatiques, surveilliez des applications, ou analysiez des données météorologiques, Grafana offre une interface graphique, puissante et intuitive.
Qu’est ce qu’InfluxDB ?
https://en.wikipedia.org/wiki/InfluxDB

En premier lieu, InfluxDB est un système de gestion de base de données de séries chronologiques open source. Deuxièmement, l’une des caractéristiques centrales d’InfluxDB est sa flexibilité ainsi que son efficacité. Ensuite, InfluxDB vous permet de stocker et appeler des données temporelles avec une efficacité remarquable. Pour finir, avec InfluxDB vous pourrez gérer de vastes quantités de données provenant de multiples sources sans sacrifier la performance.
Que nous faut-il ?
Premièrement, pour installer Grafana et InfluxDB sur Docker et Home Assistant il vous faut une installation de Docker ainsi que de Portainer. Ensuite, une installation de notre plateforme domotique « HA ». Pour finir, un minimum de compréhension de Docker et un peu de patiente !
InfluxDB sur docker et Home Assistant :
1. Déploiement d’InfluxDB :
Premièrement, aller sur la page d’administration de Portainer, puis sélectionner votre « environnement local ». Deuxièmement, cliquer sur « Stacks » puis sur « add Stack », donner lui un nom et enfin copier et coller le code ci-dessous :
version: '3.8'
services:
influxdb:
image: influxdb:latest
container_name: infludb
ports:
- 8086:8086
volumes:
- myInfluxVolume:/var/lib/influxdb2
volumes:
myInfluxVolume: {}2. Paramétrage initial d’InfluxDB :
Une fois votre conteneur déployé, rendez-vous à l’adresse « http://ip-de-votre-serveur:8086 » et compléter le formulaire :
- Premièrement, « Username » et « Password », rien de bien compliquer.
- Deuxièmement, vous devez donner un nom d’organisation.
- Enfin, compléter le champ « Bucket Name » (nom de la base de données à créer), pour ma part ce sera « homeassistant ».
Pour continuer l’installation de Grafana et InfluxDB sur Docker et Home Assistant, sur l’écran suivant copier votre token super utilisateur, puis cliquer sur « CONFIGURE LATER ».
Premièrement, vous devez créer un token pour votre « Bucket », pour cela rendez-vous dans l’onglet « Load Data », « API TOKEN » et « GENERATE API TOKEN ». Ensuite, dérouler le menu « Buckets », sélectionner « homeassistant » puis donner lui les droits de lecture et d’écriture et cliquer sur « GENERATE ». Enfin, copier le token et garder-le !


Maintenant, il vous faut récupérer l’ID de l’organisation. Cliquer sur votre nom d’utilisateur, puis sur « about » et enfin copier « Organitation ID ».
3. InfluxDB sur Home Assistant :
Vous avez tous les éléments pour connecter InfluxDB et Home Assistant :
- Premièrement, une « Bucket » ou base de données que nous avons nommé « homeassistant ».
- Deuxièmement, un « token » spécifique pour votre base.
- Enfin, l’ID d’organisation.
Ensuite, connectez-vous en SSH sur votre serveur puis rendez-vous dans le fichier « configuration.yaml » d’Home Assistant. Coller le code ci-dessous en ajustant les paramètres « host » avec l’adresse IP de votre serveur, « token » ainsi que « organization ».
influxdb:
api_version: 2
ssl: false
host: ip-de-votre-serveur
port: 8086
token: votre-token
organization: votre-id-d'organisation
bucket: homeassistant
tags:
source: homeassistant
tags_attributes:
- friendly_name
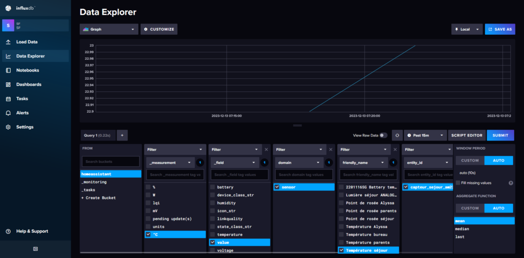
default_measurement: unitsPour finir l’installation d’InfluxDB, vous devez redémarrer Home Assistant. Ensuite, rendez-vous dans InfluxDB, puis dans « Data Explorer », « homeassistant », « °C », « value », « sensor » et enfin sélectionner l’un de vos capteurs et cliquer sur « SUBMIT ». Vous devriez voir apparaitre votre premier graphique ! Pour terminer, cliquer sur « SCRIPT EDITOR » et copier la requête, nous en aurons besoin plus tard.
Installation de Grafana sur Docker et Home Assistant :
1. Déploiement de Grafana :
Maintenant, pour déployer Grafana sur Docker, aller sur la page d’administration de Portainer, puis sélectionner votre « environnement local ». Deuxièmement, cliquer sur « Stacks » puis sur « add Stack », donner lui un nom et enfin copier et coller le code ci-dessous :
version: '3.8'
services:
grafana:
image: grafana/grafana-oss:main
container_name: grafana
restart: unless-stopped
environment:
- GF_LOG_LEVEL=debug
- GF_AUTH_DISABLE_LOGIN_FORM=true
- GF_AUTH_ANONYMOUS_ENABLED=true
- GF_AUTH_ANONYMOUS_ORG_ROLE=Admin
- GF_SECURITY_ALLOW_EMBEDDING=true
ports:
- 3000:3000
volumes:
- grafana_storage:/var/lib/grafana
volumes:
grafana_storage: {}2. Source de données :
Maintenant que votre conteneur Grafana est en fonction, rendez-vous à l’adresse « http://ip-de-votre-serveur:3000 ». Ensuite, vous devez paramétrer une base données, pour cela cliquer sur « Add your first data source » puis, chercher et sélectionner InfluxDB.


- Premièrement, vous devez donner un nom à votre connexion pour ma part ce sera « homeassistant ».
- Deuxièmement, dans « Query language » sélectionner « Flux ».
- Dans URL indiquer l’URL d’InfluxDB : « http://ip-de-votre-serveur:8086 ».
- Ensuite, dans « Auth », décocher toutes les cases.
- Enfin, dans « Token » coller la clé « homeassistant » créer précédemment dans InfluxDB puis, cliquer sur « Save & test ».


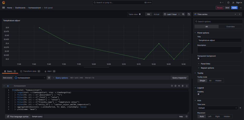
3. Création de votre premier dashboard avec Grafana :
Rendez-vous dans « Home/Dashboards/New dashboard/+ Add visualization » et sélectionner votre source de données. Ensuite, dans « Flux language syntax » coller la requête créer plus haut dans InfluxDB et cliquer sur « Query inspector » pour voir apparaitre votre graphique. Enfin, dans le panneau latéral de droite vous pouvez lui donner un titre, pour ma part ce sera « Température séjour » mais aussi modifier un tas d’options.
Pour terminer, cliquer sur « Apply » en haut à droite puis, sélectionner votre période de rafraichissement ainsi que votre période d’affichage et enregistrer votre graphique.
Grafana et Influxdb sur docker et Home Assistant :
Maintenant, pour l’intégration à Home Assistant, lorsque vous passez la souris sur votre graphique Grafana il y a trois points qui apparaissent. Cliquer dessus, puis sur « Share » et sélectionner l’onglet « Embed ». Enfin, copier l’URL créée et coller la dans un bloc note, il va falloir la modifier.
L’URL de base :
http://192.168.1.225:3000/d-solo/b1eebde6-d1df-44c1-8937-c922b0b702b4/homeassistant?orgId=1&refresh=5s&from=1702463767668&to=1702467367668&panelId=1" width="450" height="200" frameborder="0"L’URL modifiée :
http://192.168.1.225:3000/d-solo/b1eebde6-d1df-44c1-8937-c922b0b702b4/homeassistant?orgId=1&refresh=auto&panelId=1 width="450" height="200" frameborder="0"De base l’URL demande un graphique sur une période donnée. Il faut simplement supprimer la partie « from=1702463767668&to=1702467367668& ». Le reste de de l’URL est assez explicite.
Enfin, pour afficher votre graphique dans Home Assistant, vous devez modifier votre tableau de bord en ajoutant une carte « Page Web » et en collant l’URL modifiée dans « URL ».
-
Une intelligence artificielle local sur Docker -
Comment installer Nextcloud sur Docker -
Installer un serveur Minecraft sur Debian -
Comment déployer Emby sur Docker -
Comment installer Plex sur Docker -
Comment installer WordPress sur Debian
6 réponses à “Grafana et InfluxDB sur Docker et Home Assistant”

Bonjour,
Article super bien documenté et expliqué !
Un grand merci 🙂
Bonjour,
Merci pour ton commentaire !

Merci !

Merci pour le commentaire !

Je me pose la question de la plus value d’installer l’ensemble en dehors de la machine Home Assitant comme tu le fais, où depuis les intégrations Home Assitant (qui gére lui meme ces conteneurs en gros)

Bonjour Fabien,
1. Lors des mise à jour, s’il y a un problème je sais immédiatement d’où il vient.
2. J’utilise 3 passerelle zigbee sur 3 conteneur Z2M et un Home assistant (impossible sur HA supervisé).
3. Je peu utiliser les même conteneur dans différente applications.
….













Laisser un commentaire